首页
加入收藏
联系我们
首页
关于我们
公司简介
发展历程
业务经营范围
组织机构
业务资质
华正荣誉
信息中心
新闻动态
产业资讯
服务范围
全过程工程咨询业务
工程监理业务
工程咨询业务
项目管理业务
造价咨询业务
招标代理及政府采购
PPP业务
BIM业务
人力资源
招聘信息
毛遂自荐
服务中心
在线咨询
留言查询
网上办公
联系我们
联系方式
公司地图
关于我们
公司简介
发展历程
业务经营范围
组织机构
业务资质
华正荣誉
服务范围
全过程工程咨询业务
工程监理业务
工程咨询业务
项目管理业务
造价咨询业务
招标代理及政府采购
PPP业务
BIM业务
政策法规
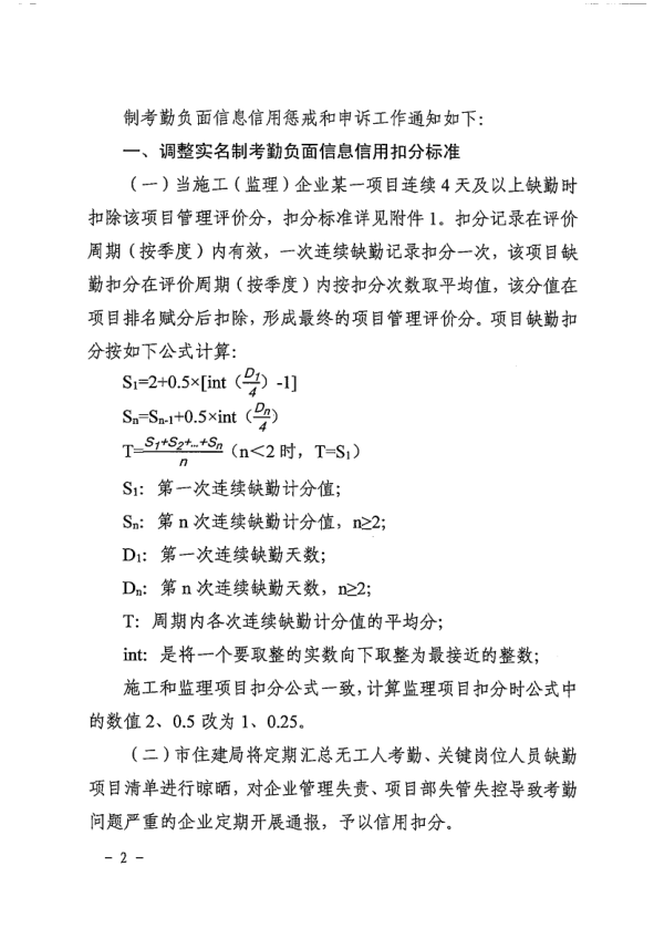
关于优化建筑工地实名制考勤负面信息信用惩戒和申诉工作的通知
发布日期:2023-02-23 文章来源:本站 点击率:916
« 上一条
下一条 »
地址:浙江省宁波市高新区新梅路299号柏庭大厦5楼 电话:0574-87320305 邮箱:admin@z-kx.com 网址:www.z-zyhz.com
中昱华正工程管理(浙江)股份有限公司 版权所有 技术支持:自助者网络